飞机起飞阶段情况复杂多变,是飞行事故的多发阶段。而导致飞行事故发生的原因包括多个方面,其中人为因素中的机组原因被认为是导致事故发生的主要原因。如果对驾驶舱人为操作错误不予以重视,极有可能引发重大飞行事故。
本研究利用行为观察记录分析系统(The Observer XT),对飞行学员起飞任务中的操作行为进行了系统观察和量化分析,揭示了不同学员在操作行为上的显著差异,为飞行训练的科学化评估提供了新的视角。
飞行安全与人为因素
起飞阶段是飞行过程中情况最为复杂多变的阶段之一,也是飞行事故的高发阶段。在这一阶段,飞机需要从静止状态加速至起飞速度,完成离地、爬升等一系列操作,同时还要应对可能出现的各种气象条件和突发状况。任何操作失误都可能带来严重后果。
当前国内外对飞行员行为的研究主要集中在四个方向:一是利用QAR 数据中飞行员操作过程中的相关参数对操作行为进行评估;二是研究飞行员生理和心理对飞行操作的影响;三是操作行为建模;四是结合眼动行为,对飞行员的操作特性进行研究。然而,现有研究多基于事后数据分析,缺乏对训练过程中实时操作行为的直接观测与量化对比。因此,深入研究飞行学员在起飞阶段的操作行为特征,对优化训练体系、降低人为失误风险具有重大理论价值与实践意义。
本研究拟通过无线摄像头和监控录像设备,在DA40固态模拟机上搭建飞行员行为观察实验平台,对飞行学员在大侧风条件下起飞阶段训练任务的操作过程进行实时记录。对比分析表现最好和表现最差两组飞行学员的操作行为特征,探讨在相同训练任务下两组学员行为操作的异同。
量化飞行员的操作行为
实验选取某航校同一批次150名DA40模拟机培训学员作为被试。
实验采用DA40固态模拟机,完全仿真于钻石DA40 训练机。在驾驶舱正前方、侧方及后方分别布置互联网云台摄像头录制拍摄(图1)。实验场景设定为北京首都国际机场18R跑道,任务为从跑道起始端松开刹车开始,经滑跑直至达到距跑道标高35英尺的安全速度,继续爬升至约1500英尺高度。气象条件设定为90°右侧风,风速8 m/s,能见度CAVOK(无云且能见度良好)。
使用诺达思的行为观察记录分析系统(The Observer XT)对视频进行分析。系统支持记录分析被试的动作、姿势、位置、表情、人机交互等各种活动,以及各种行为发生的时刻、发生的次数和持续的时间。
行为观察记录分析系统 (The Observer XT)
行为观察记录分析系统 (The Observer XT)
实验步骤为:(1)被试编号,依次开展实验;(2)启动DA40固态模拟机,调整摄像头;(3)飞行教员在主控电脑设置大侧风起飞任务及场景参数;(4)飞行教员下达“起飞”指令,被试按照起飞操作程序对大侧风起飞过程进行操纵;(5)待飞机达到起飞阶段的规定高度,训练任务结束;(6)教员进行操作评分。
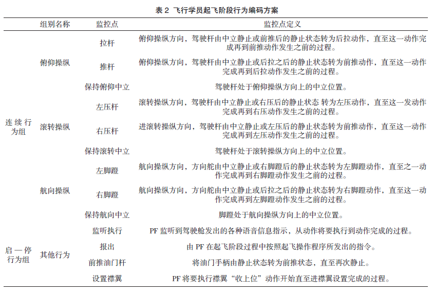
实验结束后,依据教员评分筛选A组(前15名)与B组(后15名)被试。通过The Observer XT对两组被试的操作视频进行编码分析。编码方案基于飞行品质监控规范、标准操作手册及文献研究,提取起飞训练操纵动作行为特征,并结合The Observer XT中Codings 的编码规则,确定了飞行学员起飞阶段行为编码方案(表1)。
优秀与普通学员行为的具体差异
行为可视图分析
通过The Observer XT生成的行为可视图,可直观对比A、B两组学员的操作模式差异(图2)。A 组飞行学员在飞机起飞前所用的时间短,并且在起飞后代表滚转、俯仰及航向操纵行为组的矩形条更为密集,说明起飞后其对飞机俯仰、滚转、航向操纵的行为频次更高。此外,A组学员的程序报出行为完整,全部完成5次报出,而B组学员普遍存在漏报现象,部分学员仅完成3-4次报出。
在襟翼设置与油门控制方面,A组学员的反应时间更快,操作更为果断。这些差异在可视图中通过矩形条的长度、密度及时间分布得以清晰呈现。
俯仰操纵差异分析
统计显示(图3),A组学员的拉杆与推杆行为时间占比均值分别为34%与31%,保持俯仰中立行为占比31.49%;而B组学员的拉杆与推杆行为时间占比均值分别为20%与18%,保持俯仰中立行为占比57.56%。A组学员的拉杆与推杆频次显著高于B组,表明其在起飞阶段更频繁地调整俯仰姿态以应对侧风影响与爬升需求。
进一步分析发现,A组学员的俯仰操纵行为多集中在起飞滑跑后期与初始爬升阶段,此时飞机需快速建立稳定爬升姿态。而B组学员在此阶段多保持中立状态,仅在必要时进行微调,导致飞机姿态波动较大。这种差异反映了A组学员对俯仰操纵的主动控制能力更强,能够通过高频次的小幅度调整维持飞机稳定性。
滚转操纵差异分析
统计显示(图4),A组学员的左压杆与右压杆行为时间占比均值分别为34.10%与34.36%,保持滚转中立行为占比31.58%;而B组学员的左压杆与右压杆行为时间占比均值分别为22.83%与23.93%,保持滚转中立行为占比53.24%。结果表明,A 组飞行学员的左压杆和右压杆这两种行为无论是在行为的时间占比,还是在行为发生的总频次及每分钟发生的频次上,均多于B 组飞行学员。
- 航向操纵差异分析
统计显示(图5),两组学员各行为的时间占比分布较为均匀,两者各行为时间占比并不像俯仰操纵组和滚转操纵组具有明显的差异。但A 组飞行学员左脚蹬与右脚蹬的时间占比均仍多于B 组被试飞行学员;A 组飞行学员保持航向中立行为的占比仍少于B 组飞行学员。此外,A 组飞行学员各行为发生的总频数较高,且各行为的每分钟发生频次明显较多。综合以上两点可知,大侧风情况下的起飞训练任务中,A 组飞行学员的左脚蹬和右脚蹬这两种行为无论是在行为的时间占比,还是在行为发生的总频次及每分钟发生的频次上,均多于B 组飞行学员的操作。
其他行为差异分析
除核心操纵行为外,两组学员在程序报出、监听执行、油门控制等方面也存在显著差异(图6)。A组学员的程序报出行为完整且及时,全部完成5次报出,而B组学员普遍存在漏报或迟报现象。在监听执行方面,A组学员对驾驶舱语音指令的反应时间更短,能够迅速执行教员指令或系统提示;而B组学员在此环节耗时较长。前推油门杆及设置襟翼操作行为的平均时间占比A组略低于B 组,说明在这两种行为操作过程中A 组飞行学员操作时间较短。
更进一步系统量化飞行训练
本研究通过固态模拟机实验与行为编码技术,揭示了不同飞行学员在起飞阶段操作行为的显著差异,为飞行训练提供了量化评估工具。
这一研究不仅为飞行学员的训练优化提供了实证依据,更为飞行安全研究开辟了新的视角。通过量化分析飞行学员的操作行为特征,可针对性地设计训练方案,降低人为失误风险,提升飞行安全水平。
参考文献
张贯超.基于Observer的典型飞行学员起飞阶段操作行为差异研究[J].山东工业技术,2024,(02):34-41.







